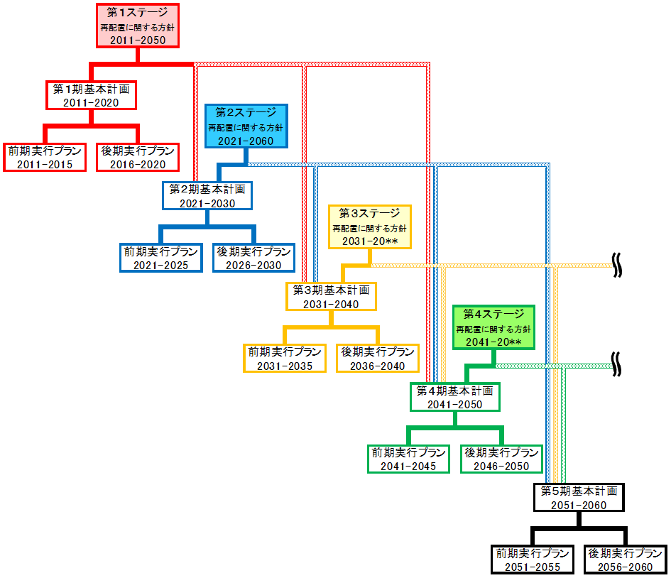
秦野市は、平成62(2050)年までにおける方針として、平成22(2010)年10月に「公共施設の再配置に関する方針“未来につなぐ市民力と職員力のたすき”」を定めました。また、この方針に基づき、平成23(2011)年3月に「公共施設再配置計画第1期基本計画」を定め、平成23(2011)年度から計画を推進しています。

第2期基本計画・前期実行プラン(令和4年3月)
| 構成 | 内容 |
|---|---|
| 第2期基本計画・前期実行プラン第1章 公共施設の再配置~公共施設再配置計画第2期計画より抜粋~(PDFファイル:920.8KB) | 「公共施設の再配置」及び再配置が必要な理由について記載しています。 |
| 第2期基本計画・前期実行プラン第2章 施設別の取組み~令和3年度(2021年度)から令和7年度(2025年度)までの取組み~(PDFファイル:1.8MB) | 令和3年度から令和7年度までに取り組む内容について、施設別に記載しています。 |
| 第2期基本計画・前期実行プラン第3章 公民連携の取組み~新たな視点で定める公民連携に関する前期実行プラン~(PDFファイル:916.6KB) | 公民連携の実行プランについて記載しています。 |
パブリック・コメントの結果
第2期基本計画・前期実行プラン パブリック・コメント手続きの結果について (PDFファイル: 117.9KB)
第2期基本計画・前期実行プラン ご意見及び対応について (PDFファイル: 215.4KB)
第2期基本計画(令和3年5月)
| 構成 | 内容 |
|---|---|
| 第2期基本計画第1章 ハコモノを直す[公共施設の再配置について](PDFファイル:591.2KB) | 「公共施設の再配置」及び再配置が必要な理由について記載しています。 |
| 第2期基本計画第2章 ハコモノを視る[白書に見る公共施設の現状](PDFファイル:351.9KB) | 「公共施設白書」に基づき、本市の公共施設の現状と課題を記載しています。 |
| 第2期基本計画第3章 ハコモノを描く[公共施設の再配置に関する方針](PDFファイル:768.7KB) | 「秦野市公共施設の再配置に関する方針」(平成22年10月策定)を踏まえ、必要な修正等を加えています。 |
| 第2期基本計画第4章 ハコモノを導く・練る[公共施設再配置計画・第2期基本計画](PDFファイル:1.8MB) | 方針に基づく将来イメージ、総括的事項及び施設別事項を基本計画として記載しています。 |
| 第2期基本計画附属資料(PDFファイル:1.1MB) | 令和2年度(2020年度)に開催した「公共施設フォーラム2020」の結果を記載しています。 |
| 第2期基本計画一括ダウンロード(PDFファイル:3.9MB) |
パブリック・コメントの結果
第2期基本計画(令和3年5月)パブリック・コメント手続きの結果について (PDFファイル: 44.0KB)
第2期基本計画(令和3年5月)ご意見及び対応について (PDFファイル: 265.6KB)
第1期基本計画・後期実行プラン(平成28年3月)
| 構成 | 内容【前期実行プランからの修正点】 |
|---|---|
| 第1期基本計画・後期実行プラン第1章 ハコモノを直す[公共施設の再配置について](PDFファイル:1.2MB) | 「公共施設の再配置」及び再配置が必要な理由について記載しています。【「公共施設白書-平成26年度改訂版」に基づき時点修正】 |
| 第1期基本計画・後期実行プラン第2章 ハコモノを視る[公共施設の現状と課題](PDFファイル:1.2MB) | 【「公共施設白書-平成26年度改訂版」に基づき時点修正】 |
| 第1期基本計画・後期実行プラン第3章 ハコモノを描く[公共施設の再配置に関する方針](PDFファイル:1.5MB) | 「秦野市公共施設の再配置に関する方針」(平成22年10月策定)を掲載しています。 |
| 第1期基本計画・後期実行プラン第4章 ハコモノを導く[公共施設再配置計画](PDFファイル:1.7MB) | 方針に基づく将来イメージ、コミュニティ拠点のエリアとエリアごとの集約イメージを記載しています。【総合計画及び第3次行革推進プランとの関連について修正】 |
| 第1期基本計画・後期実行プラン第5章 ハコモノを練る[第1期基本計画及び後期実行プラン](PDFファイル:2MB) | 総括的事項及び施設別事項の基本計画及び実行プランを記載しています。【前期実行プランの効果について記載し、内容を時点修正】 |
| 第1期基本計画・後期実行プラン附属資料(PDFファイル:6MB) | 方針及び第1期基本計画の策定経過について記載しています。 |
| 第1期基本計画・後期実行プラン一括ダウンロード(PDFファイル:6MB) |
第1期基本計画・前期実行プラン(平成23年3月)
| 構成 | 内容 |
|---|---|
| 第1期基本計画・前期実行プラン1章 ハコモノを直す[公共施設の再配置について](PDFファイル:449.5KB) | 「公共施設の再配置」及び再配置が必要な理由について記載しています。 |
| 第1期基本計画・前期実行プラン第2章 ハコモノを視る[公共施設の現状と課題](PDFファイル:1.1MB) | 「公共施設白書」に基づき、本市の公共施設の現状と課題を記載しています。 |
| 第1期基本計画・前期実行プラン第3章 ハコモノを描く[公共施設の再配置に関する方針](PDFファイル:581.5KB) | 「秦野市公共施設の再配置に関する方針」(平成22年10月策定)を掲載しています。 |
| 第1期基本計画・前期実行プラン第4章 ハコモノを練る[公共施設再配置計画](PDFファイル:3.6MB) | 方針に基づく将来イメージ、コミュニティ拠点のエリアとエリアごとの集約イメージ、総括的事項及び施設別事項の基本計画及び実行プランを記載しています。 |
| 第1期基本計画・前期実行プラン附属資料(PDFファイル:711.2KB) | 方針及び第1期基本計画の策定経過について記載しています。 |
| 第1期基本計画・前期実行プラン一括ダウンロード(PDFファイル:6.1MB) |
パブリック・コメントの結果
第1期基本計画・前期実行プラン(平成23年3月)パブリック・コメント手続きの結果について (PDFファイル: 138.4KB)
公共施設再配置計画(仮称)検討委員会
公共施設の再配置に関する方針(平成22年10月)
| 構成 | 内容 |
|---|---|
| 秦野市公共施設の再配置に関する方針(PDFファイル:3.7MB) | 平成62(2050)年までにおける方針として、「基本方針」「施設更新の優先度」「数値目標」「再配置の視点」の4つの方針を掲げています。 |
パブリック・コメントの結果
公共施設の再配置に関する方針(平成22年10月)パブリック・コメント手続きの結果について (PDFファイル: 298.3KB)
秦野市公共施設の再配置に関する方針案 (PDFファイル: 6.3MB)
検討委員会からの提言
秦野市の公共施設再配置に関する方針案【委員会からの提言】 (PDFファイル: 2.2MB)
第16回日本計画行政学会「計画賞」最優秀賞を受賞
秦野市公共施設の再配置に関する方針」及び「秦野市公共施設再配置計画」が、日本計画行政学会(昭和52年設立・会員数約1,300名)が実施する第16回「計画賞」にノミネートされ、平成28年2月26日、中央大学駿河台記念館において開催された最終審査会において、最優秀賞に選ばれました。
この賞は、行政、民間を問わずすぐれた計画を発掘し、これを表彰することにより、社会全体の計画能力の向上を図ることを目的として、1995(平成7)年に創設されましたが、本市の計画の受賞は、初めてとなります。
秦野市長に授与された表彰状
この記事に関するお問い合わせ先
- このページに関するアンケートにご協力ください
-