駐車場枠の標準寸法
幅2.5メートル、長さ5.0メートルを標準値とする。
配置方法別寸法
駐車方法、駐車場枠の配置に応じた車路幅、単位駐車場枠は次の表のとおりとする。
| 駐車角度 | 区分 | 標準値(メートル) | 最低値(メートル) |
|---|---|---|---|
| 45度 | 車路幅 単位駐車場枠 |
4 2.5×5.0 |
3.5 2.3×5.0 |
| 60度 | 車路幅 単位駐車場枠 |
4.5 2.5×5.0 |
4 2.3×5.0 |
| 90度 | 車路幅 単位駐車場枠 |
>6 2.5×5.0 |
5 2.3×5.0 |
| 玉突き駐車 | 車路幅 単位駐車場枠 |
3 2.5×6.0 |
3 2.5×5. |
駐輪場枠の標準寸法
幅0.6メートル、長さ1.9メートルを標準値とする。ただし、機械式設備等で適切に駐車又は駐輪できると認められるときはこの限りでない。
駐車場法施行令による駐車場出口・入口に関する規制
適用の範囲…路外駐車場で自動車の駐車の用に供する部分の面積が500平方メートル以上であるものに適用する。(路外駐車場とは、道路の路面外に設置される自動車の駐車のための施設であって一般公共の用に供されるものをいう。)
| 根拠法令 | 法令規定による設備の基準 | 対象図 |
|---|---|---|
| 第7条の1 | 道路交通法第44条各号(駐停車禁止場所)に掲げる道路の部分 | ![]() |
| 第7条の1 | 横断歩道橋等の昇降口から5メートル以内の部分 | ![]() |
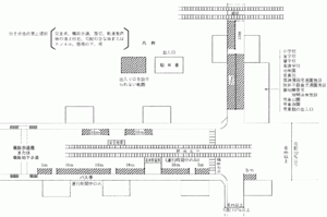
| 第7条の1 | 小学校、盲学校、聾学校、養護学校、幼稚園、保育所、精神薄弱児通園施設、肢体不自由児通園施設、情緒障害児短期治療施設、児童公園、児童遊園若しくは児童館の出入口から左右20メートル以内の部分と、当該施設と接する道路に歩道策を設置していない場合と、接する道路が方向別に工作物で区分されていない場合は、当該施設の反対側及びその左右から20メートル以内の部分 | ![]() |
| 第7条の1 | 陸橋の下、橋下、トンネル内、幅員6メートル未満の道路の部分 | ![]() |
| 第7条の1 | 縦断勾配10パーセントを超える道路の部分 | ![]() |
| 第7条の4 | 前面道路が2つ以上ある場合は、自動車交通に支障を及ぼすおそれの少ない道路に出入口を設けること ただし、歩行者の通行に著しい支障を及ぼす恐れがあるときなど、特別な理由がある場合はこの限りではない |
![]() |
| 第7条の5 | 駐車面積が6,000平方メートル以上の場合は、出口と入口を分離し10メートル以上離すこと | ![]() |
| 第7条の6 | 出入口については、自動車の回転を容易にするため必要があるときは、すみ切りをしなければならない。 この場合、切取線と車道のなす角度はお互いに等しくすることを標準とし、かつ切取線の長さは1.5メートル以上としなければならない。 |
![]() |
| 第7条の7 | 出口から2メートル後退した車路の中心線上の高さ1.4メートルにおいて、道路の中心線に直角に向かって左右それぞれ60度以上の範囲内において、当該道路の通行者の存在を確認できるようにしなければならない。 | ![]() |
注意:その他の構造等の基準については駐車場法施行令を遵守し行うこと。
この記事に関するお問い合わせ先
- このページに関するアンケートにご協力ください
-



